会会药咖
当前位置: 首页 > 会有资讯 > 药政解读
重磅!全国医保“通用语言”来了
来源: 发布时间:2020-02-27

各省、自治区、直辖市及新疆生产建设兵团医疗保障局:

为加快推进统一的医保信息业务编码标准,形成全国“通用语言”,根据《国家医疗保障局关于印发医疗保障标准化工作指导意见的通知》(医保发〔2019〕39号)有关要求,我局研究制定了医疗保障定点医疗机构等信息业务编码规则和方法,现印发给你们,请认真贯彻落实,并通过我局官网“医保业务编码标准动态维护”窗口,做好业务编码的信息维护工作。


国家医疗保障局

2019年9月23日



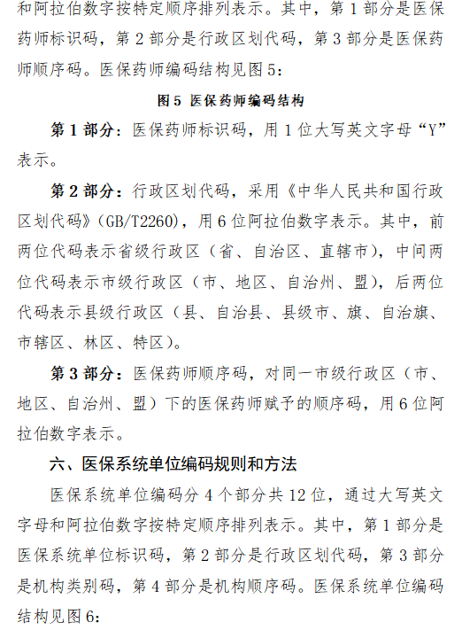
附件:医疗保障定点医疗机构等10项信息业务编码规则和方法


新闻来源|国家医保局

会议合作|黄老师(微信号:180 0055 8050)

媒体合作|高老师(微信号:188 8317 9194)


君子“手留余香”,点个“在看”再走吧!