会会药咖
当前位置: 首页 > 会有资讯 > 行业资讯
国内PD-1将迎来“2+4”第一梯队,百济神州多款在研产品加速“开跑”!
来源: 发布时间:2020-02-22

据界面新闻报告,目前CDE已经结束百济神州PD-1替雷利珠单抗注册申请的技术审评工作,已在11月13日保送国家药监局进行审批,品种技术审评建议结论为批准生产。但最终的审批结果以企业官方消息为准。


此外,有行业媒体报道,就在日前(11月13日)PD-1产品准入医保谈判会上,K药以大幅降价换来一线肺癌适应证被纳入医保,信达与君实则以小幅降价纳入,O药出局,最终仍需要以官方披露数据为准。可以想象,百济神州的PD-1若正式获批,国内2+4+(x)的PD-1单抗竞争格局正式开启。

百济神州自上市之时,就成为了整个行业关注的焦点。如果说它是医药话题者,或许没人反对。今天(11月14日),笔者带各位读者领略这家医药独家兽—百济神州的崛起之路。


2016 年 2 月,百济神州成功登陆美国纳斯达克资本市场,成为首家在美 IPO 的中国生物药企,2018 年 8 月又在香港上市。在过去一年间,百济神州在全球范围收获了达 17 亿美元的融资。百济神州是一家全球性的生物制药公司,致力于新型分子靶向药与肿瘤免疫药研发治疗领域。主要从事研发分子靶向药物、创立免疫肿瘤疗法、优化联合的用药方案。


2018年,百济神州研发总投入高达6.79亿美元,作为年度最烧钱的国内本土制药企业,研发总投入流向了临床阶段项目的外部成本、内部研发开支、进行中研发开支及非临床阶段项目的外部成本这4项研发开支,涉及到了持续开展和新启动的后期关键性临床研究、后期候选药物的注册登记和商业发布准备、商业化前生产和供应,以及临床阶段专案的拓展。


“癌症免疫学是我们过去3年重点关注的研究领域,无论在中国还是全球范围内,我们处于免疫肿瘤学研究的最前沿。” 他还指出,该领域研究不仅需要生物技术的创新,还需要具备药物开发的综合实力和规模,而百济神州不仅两者兼备,还拥有其他方面的竞争优势。“此外,美国大多数创新型生物技术创业公司要么关注小分子药物开发,要么关注大分子药物,而我们兼具这两种药物的开发经验。”百济神州CEO雷欧强在接受采访时说到。


笔者认为百济的起点就很高,百济神州的起点高表现在许多方面,但是最主要的还在于其创办人的水平高。王晓东的学术影响力就无需多言了,其作为美国科学院院士,北京生命科学研究所(NIBS)所长。另外,他自己的研究领域也和癌症乃至抗癌药密切相关。相信大多数科学网网友不知道的是,王在创办百济神州之前,还曾在美国创办了Joyant Pharmaceuticals公司(一家肿瘤生物技术公司)。最近在新闻中看到,王晓东和施一公、饶毅被人并称为“三剑客”,但是,这三位牛人却没有人是真正的“剑”客,但至少有两人(尤其是饶)是“博”客。他们三人有许多共同之处,但是也各有特点:三人中,只有王没有在科学网开博客,饶没有开公司的经验,施两者都有涉足。


实际上,百济神州的替雷利珠单抗(PD-1)是面向全世界的,目前在五大洲的30多个国家开展临床试验,无论是从制药的角度还是从患者的角度都要做到安全,要接受全球多个国家监管,临床研究的时间会稍微长一些。既然是面向全球产品必须要有自己的特色,这个过程,要有战略定力,没有多年深厚的免疫学、药物工程及规模生产能力的沉淀是很难做到的。而产业政策的不断优化升级,生物药迎来了发展的春天,良性竞争有利于产业的发展。足以见得,百济的PD-1靶点布局之神,丝毫不亚于国内药企巨头恒瑞。PD-1的开发重心更多放在亚洲患者高发的瘤种中,包括非小细胞肺癌、肝细胞癌、食管癌和胃癌。同时,针对PD-1单抗联合化疗治疗胃癌、食管癌、肺癌、肝癌等适应症的临床研究也都在有序推进。


中国生物制药界迄今为止涉及金额最大的一笔收购即将诞生:全球最大的生物制药公司之一Amgen(下称“安进”)将花27亿美元,收购中国本土的生物制药企业百济神州的两成股份。


2019年11月1日凌晨,百济神州发布公告,安进以每股174.85美元的价格在纳斯达克市场上购入价值约27亿美元的百济神州普通股,占百济神州在纳斯达克发行总股本的约20.5%。预计将于2020年第一季度完成收购。


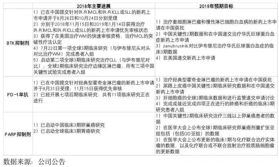
那么让我们来看看百济的研发管线在研药品方面,进展较快的包括Zanubrutinib(BTK小分子抑制剂)、替雷丽珠单抗(PD-1抑制剂)以及Pamiparib(小分子PARP抑制剂)这三款产品。


其中,Zanubrutinib是一款BTK小分子抑制剂,主要用于复发/难治性慢性淋巴细胞白血病、华氏巨球蛋白血症等疾病的治疗。替雷丽珠单抗则是现在市场的大热门PD-1抑制剂,公司申报上市的适应症为复发/难治性霍奇金淋巴瘤。同时,该产品还有多个临床正在开展中。


最后,Pamiparib则是一款小分子PARP抑制剂,主要用于2线铂敏感复发性卵巢癌维持治疗以及1线铂敏感复发性胃癌维持治疗等。


不难看出百济的研发费用2018年已经达到了6.79亿美元,折合人民币差不多45亿元,研发费用已经大幅超过恒瑞,大手笔的投入值得期待。公司3个产品的全球多中心内临床均已经进入到后期阶段,其中Zanubrutinib及Tislelizumab有望今年在国内上市。公司研发投入的成效直接体现在临床开发项目的进展上,目前百济神州有超过60项正在进行或计划进行的临床研究,其中21项为关键性或有望实现注册的临床试验。

最后我们来聊聊百济的生产能力,人才和投入方面,百济已经说是做的足够优秀了。公司位于苏州的小分子生产基地有11000平米的生产设施,主要用于生产供应小分子药物以及中试规模的在研的生物大分子制剂的生产,2018年1月份苏州生产基地已经拿到江苏省药监局的生产许可证。另外广州大分子生物药生产基地的一期工程正在建设当中,该基地一期目前有4个2000L容量的KUBio生物反应器。预计2019年公司将完成所有广州生物药生产基地的一期工程建设,并将继续扩大产能,远期来看产能规模将达到24000升。


总结来看,百济作为国内最顶尖、全球也颇具竞争力的创新型药企,多个产品即将实现商业化,前景非常值得期待。长远来看,恶性肿瘤可以说是当今医学界最大的挑战之一,抗肿瘤药物的研发也是最具商业价值的药物研发领域。期待百济神州这一类创新型药企在这一轮抗肿瘤的战役中以实力取胜,引领中国的医药行业走向国际舞台!