会会药咖
当前位置: 首页 > 会有资讯 > 专栏文章
深度|生物医药行业的投资逻辑分析
来源: 发布时间:2020-02-22

资料来源:漫投简史 

作者:允乐

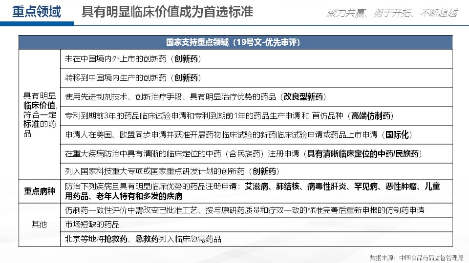
自2015年以来,CFDA频频出台利好政策,生物医药行业一夜之间成为了各大资本竞相投资的热门领域。


本文来自郭佳博士的培训讲义《2018年生物医药行业的投资逻辑分析》,以下为PPT正文,希望能对投资生物医药行业的伙伴有一定帮助。